沃见 | “新基建”背景下环保产业的融合发展
新型基础设施建设,简称“新基建”,主要涵盖5G基站建设、特高压、城际高速铁路和城市轨道交通、新能源汽车充电桩、大数据中心、人工智能、工业互联网七大领域,涉及诸多产业链。新基建是以新发展理念为引领,以技术创新为驱动,以信息网络为基础,面向高质量发展需要,提供数字转型、智能升级、融合创新等服务的基础设施体系 。
与传统基建相比,新型基础设施建设内涵更加丰富,涵盖范围更广,更能体现数字经济特征,能够更好推动中国经济转型升级,更加侧重于突出产业转型升级的新方向,无论是人工智能还是物联网,都体现出加快推进产业高端化发展的大趋势。
但是在沃特节能看来,相比于2008年中国为应对全球金融危机所推出的以“铁公基”为主要标的的“四万亿计划”,“新基建”虽然更为强调联网数字化,但并不意味着传统投资性基础建设领域会被忽视,反而作为产业基础的下游配套基础产业,会在新基建的背景下得到更为高质量的促生发展,跨越行业类别,产业融合的“新基建+环保”发展,是趋势,也是必然。
现有结构产业的融合,已经达到了前所未有的深入层级,受制于新冠疫情的影响,我国一季度经济出现了明显的下降态势,但是随着国内疫情形势好转,尤其是“新基建”等经济刺激政策的陆续推出,已经能够看到诸多传统行业率先实现了恢复增长,例如:
一系列基建投资致使水泥需求利好消息不断传来,7815亿元重大“铁公基”及城轨项目相继发布了最新动态,进入二季度,基础设施建设基本全面复工,项目建设进程也开始提速,4月份超过5600亿元重大铁路、公路、地铁以及机场等项目的可行性研究报告、初步设计、项目类型以及环评报告等获得批复。
4月份,全国规模以上黑色金属冶炼和压延加工业增加值同比增长4.6%,增速较3月份扩大0.5个百分点,有色、钢铁分别增长6.9%、4.6%,增速均有所加快,水泥、粗钢产量同比增速均由负转正,4月全国粗钢产量8503万吨,同比增长0.2%,钢材产量10701万吨,同比增长3.6%;水泥产量22347万吨,同比增长3.8%,房地产开发景气指数为98.86,比3月份提高0.67点,全社会用电量4569亿千瓦时,同比增长1.9%。

沃特节能信阳钢铁智慧综合循环项目
种种迹象表明,“新基建”所带来的衍生促进作用,尤其是对于高附加值,高科技产业的推动作用需要时间酝酿与萌发,但对于以钢铁、电力、水泥等为代表的传统基础行业的促进作用已经得以初显,因此,沃特节能认为,与其将“新基建”称之为一次经济的强心针,不如称之为跨越了传统与新行业之间壁垒的一套“组合拳”。
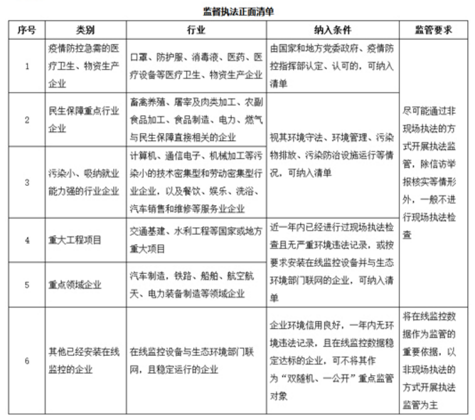
而在这其中,生态思维、环保底线、环境红线,依然是经济发展不容动摇的核心,3月,生态环境部下发《建立和实施环评审批正面清单和监督执法正面清单》的通知,进一步要求在新冠疫情背景下继续狠抓生态落实,强化相关环境监管和服务措施,这也就意味着,在新的发展要求下,传统的绿色环保发展方式,越来越多的需要通过互联网与数字化的方式得以呈现,例如阿里巴巴的“云水务环保平台”,腾讯的“智慧生态计划”,再例如华为科技的“5G循环处理”,都是智慧科技龙头与环保的一次次携手发展最为直接的例证。

生态环境部 2020年3月 《监督执法正面清单》
而与此同时,传统环保企业想要在“互联网”与“数字科技经济”加时赛中脱颖而出,就势必要求具有新的科技思维,新的数字联网思维,对此,沃特节能认为“未来占据科技树的顶端,也就意味着占领了行业的顶端,环保企业的未来发展,需要行业政策、数字科技、智慧资本、互联网的多擎驱动,越来越多的传统行业,会在绿色循环经济与“新基建”的共同加持下,得以焕发新的发展业态。”